点个赞
中山大学管理学院2023年审计硕士(MAud,非全日制)招生简章(暂定)
-
浏览
18
-
分享至
-
0
中山大学由孙中山先生创办,有着一百多年办学传统,作为中国教育部直属“双一流”建设高校,通过部省共建,现已经成为一所国内一流、国际知名的现代综合性大学。学校以习近平新时代中国特色社会主义思想为指导,全面贯彻党的教育方针,以立德树人为根本,以理想信念教育为核心,培养德智体美劳全面发展,具有社会责任感和创新精神的高层次人才。
管理学院成立于1985年,是国内顶尖、国际知名的商学院,是中山大学工商管理硕士唯一办学单位,也是中山大学审计硕士唯一招生单位。作为国内最早成立的专门从事工商管理教育和研究的学院之一,管理学院在国内外享有较高声誉和影响力。2010-2013年,学院先后通过了AMBA、EQUIS、AACSB三大国际认证,是华南第一家、中国内地第二家获得全部三大国际认证的商学院,成功跻身国际一流商学院行列。2018年学院荣获国家教学成果二等奖,2019年被授予“全国教育系统先进集体”称号,2020年经济与商学学科在全球排名中名列前茅。
我院拥有工商管理和管理科学与工程两个一级学科。其中,工商管理为一级学科国家重点学科及广东省重点学科,2022年再次入选教育部“双一流”建设学科名单,在教育部第四轮全国学科评估中排名并列第一(A+),并在2019-2021年“软科中国最好学科排行”中连续三年位列全国第一。工商管理类所有专业和专业方向在2021年、2022年“软科中国大学专业排名”均获评A+。管理科学与工程为广东省重点学科。泰晤士高等教育(Times Higher Education,简称THE)2020年发布的首届中国学科评级中,由我院负责建设的工商管理和管理科学与工程两个一级学科皆获评为A+。
中山大学管理学院自建院开始便开设审计学本科专业,为国家培养了大量优秀的审计与财经管理人才。审计硕士(MAud)项目始于2012年,依托于我校会计学科(国家八个重点会计学科之一,教育部特色专业建设点,广东省名牌专业和重点学科,首批AAPEQ认证A级成员单位),以在国内外享有盛誉的MBA、EMBA等专业学位教育为平台,联合会计硕士(MPAcc)等多专业优势,以强大的会计学科师资为基础,致力于培养具备坚定的政治素质、崇高的职业道德,拥有复合型知识结构、理论与实务并重,善于沟通与持续学习,能够胜任国家机关、企事业单位审计、内部控制、风险管理等工作的高级审计人才。
一、招生人数
管理学院2023年计划面向全国招收非全日制审计硕士学位研究生(MAud)(招生计划人数待定,请留意后续更新)。
二、报考条件
(一)中华人民共和国公民。
(二)拥护中国共产党的领导,品德良好,遵纪守法。
(三)身体健康状况符合国家和我校规定的体检要求。
(四)考生学业水平必须符合下列条件之一:
1. 具有国家承认的大学本科毕业学历的人员。
2. 已获硕士或博士学位人员。
(五)在校研究生报考须在报名前征得目前就读学校同意。我校不允许研究生同时拥有两个及以上学籍。
(六)持境外获得的学历学位证书报考者,须通过教育部留学服务中心认证,资格审查时须提交认证报告。
(七)我校学习方式为“非全日制“的招生专业方向只接受报考类别为“定向就业”的考生报考。
考生须承诺学历、学位证书和考试身份的真实性,一经查证为不属实,将取消准考、录取或入学资格 ,已入校的取消学籍。
三、报名时间及方式
(一)考生报名前应仔细核对本人是否符合报考条件,报考资格审查将在报名、复试及录取阶段进行。凡不符合报考条件的考生将被取消报考、复试以及录取等资格。
(二)报名包括网上报名和网上确认(现场确认)两个阶段。所有参加硕士研究生招生考试的考生均须进行网上报名,并在网上或到报考点现场确认网报信息、缴费和采集本人图像等相关电子信息。考生应选择工作或户口所在地省级教育招生考试机构指定的报考点办理网上报名和网上确认(现场确认)手续。具体要求请查阅各报考点公告。
(三)所有参加硕士研究生招生考试的考生均须于2022年10月(具体时间以教育部公布为准)登录“中国研究生招生信息网”(http://yz.chsi.com.cn,以下简称“研招网”)浏览报考须知,并按教育部、省级教育招生考试机构、报考点以及报考招生单位的网上公告要求报名,并在规定时间内在网上或到报考点指定地点现场核对并确认网上报名信息、缴费并采集本人图像等相关电子信息,逾期不再补办。
考生报名时须签署《考生诚信考试承诺书》并遵守相关约定及要求。
(四)报名期间,考生可自行修改网上报名信息或重新填报报名信息,但一位考生只能保留一条有效报名信息。逾期不再补报,也不得修改报名信息。考生报名时只填报一个招生单位的一个专业。待考试结束,教育部公布考生进入复试的初试成绩基本要求后,考生可通过“研招网”调剂服务系统和校内各招生单位网页了解中山大学校内外招生单位的调剂办法、计划余额等信息,并按相关规定填报调剂志愿。
(五)考生应按招生单位要求如实填写学习情况和提供真实材料。
(六)考生要准确填写本人所受奖惩情况,特别是要如实填写在参加普通和成人高等学校招生考试、全国硕士研究生招生考试、高等教育自学考试等国家教育考试过程中因违纪、作弊所受处罚情况。对弄虚作假者,将按照《国家教育考试违规处理办法》《普通高等学校招生违规行为处理暂行办法》严肃处理。
(七)报名期间将对考生学历信息进行网上校验,考生可上网查看学历校验结果,也可在报名前或报名期间自行登录“中国高等教育学生信息网“(网址:http://www.chsi.com.cn)查询本人学历信息。未能通过学历网上校验的考生应在招生单位规定时间内完成学历核验。自2018年7月1日起,凡2002年(毕业时间)起已在高校学生学历信息管理系统相关数据库中注册的高等教育学历证书,全部实行电子认证;对于2002年以前的高等教育学历证书,以及2002年之后未在高校学生学历信息管理系统相关数据库中注册的高等教育学历证书,可进行书面认证。办理学历验证书面报告约需时较长,请考生尽早办理。
(八)考生在申请提前面试和全国联考报名前应当认真了解并严格按照报考条件及相关政策要求选择填报志愿。因不符合报考条件及相关政策要求,造成后续不能网上确认(现场确认)、考试、复试或录取的,后果由考生本人承担。
(九)考生应当按要求准确填写个人网上报名信息并提供真实材料。考生因网报信息填写错误、填报虚假信息而造成不能参加考试、复试或录取的,后果由考生本人承担。
四、初试科目及时间地点
审计硕士(MAud)初试科目为199-管理类综合能力、204-英语二。满分分别为200分、100分。命题工作由教育部考试中心统一组织,考试大纲由教育部考试中心统一编制或教育部指定相关机构组织编制。初试方式均为笔试。
初试时间:2022年12月下旬(具体时间以教育部公布为准)。
初试地点:考生须根据教育部、各省级招办、报名点的规定选择报名点,初试考场由考生网报时选定的报名点安排。
考生应当在指定时间内凭网报用户名和密码登录“研招网”自行下载打印《准考证》。《准考证》使用 A4 幅面白纸打印,正、反两面在使用期间不得涂改或书写。考生凭下载打印的《准考证》及有效居民身份证参加初试和复试。
五、复试和体检
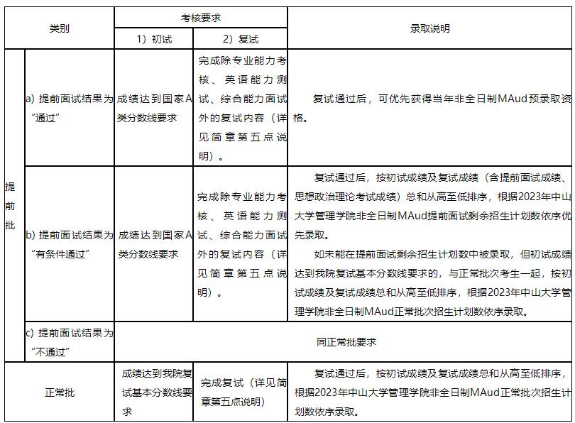
(一)复试内容包括专业能力考核、英语能力测试、综合能力面试、思想政治理论考试等。其中,思想政治理论科目由学校自命题,将在初试之后进行,成绩不合格者不予录取,考试成绩计入复试总成绩。具体复试内容、方式和程序等信息将于复试阶段于管理学院MAud项目网站的通知。
(二)所有考生必须参加复试,不参加复试或复试不合格的考生不予录取。已在提前面试中获得“通过”、“有条件通过”的考生,须完成除专业能力考核、英语能力测试、综合能力面试外的复试内容;未参加提前面试、在提前面试中未获得“通过”或“有条件通过”的考生,须完成全部复试内容。复试时间、地点待定(时间为每年3-4月份,具体以复试阶段公布的复试录取实施方案为准)。
(三)所有考生在复试前及参加复试时须携带本人第二代居民身份证、学历学位证书原件及复印件(应届本科毕业生须携带学生证原件及复印件),学历(学籍)认证报告原件及复印件、本科阶段学习成绩单原件等材料配合审查,对不符合规定者,不予复试。上述证件的复印件及本科阶段学习成绩单原件,于复试时交由管理学院专业学位办公室存档。未获得学位者可不提交学位证书。学历(学籍)信息核验有问题的考生,须在规定时间内完成学历(学籍)核验。
(四)特殊类考生初试加分政策按照教育部相关规定执行。
(五)所有拟录取的考生,须于拟录取后在我校指定的医院进行体检,体检时间另行通知。体检标准参照教育部、原卫生部、中国残联印发的《普通高等学校招生体检工作指导意见》(教学〔2003〕3号)要求,按照《教育部办公厅 卫生部办公厅关于普通高等学校招生学生入学身体检查取消乙肝项目检测有关问题的通知》(教学厅〔2010〕2号)规定,结合我校相关规定执行。
考生应自觉树立遵章守纪、诚实考试的意识。初试期间,考生应自觉遵守《全国硕士研究生招生考试考场规则》及各考点考场纪律;复试期间,考生应自觉遵守招生单位考场规则及考生所签署的《诚信复试承诺书》等内容,在招生单位复试工作结束前不得对外透露或传播复试试题内容等有关情况。对在研究生考试招生中违反考试管理规定和考场纪律,影响考试公平、公正的考生、考试工作人员及其他相关人员,一律按《中华人民共和国教育法》及《国家教育考试违规处理办法》(教育部令第 33 号)严肃处理。对在校生,由其所在学校按有关规定给予处分,直至开除学籍;对在职考生,将通知考生所在单位,由考生所在单位视情节给予党纪或政纪处分;构成违法的,由司法机关依法追究法律责任,其中构成犯罪的,依法追究刑事责任。
六. 录取方法
我院非全日制审计硕士施行“提前批”和“正常批”招生。符合非全日制报考条件的考生可申请参加提前面试,该成绩仅招生当年有效,详情请参阅提前面试安排。

以上各类别最终录取人数可能因考试成绩、上线人数等因素影响与原计划有所出入,上线生源不足的类别,未使用完的招生计划将按照“通过→有条件通过→正常批”的次序使用。
七、招生类别及相关说明
(一)2023年管理学院审计专业学位硕士只招收定向就业硕士研究生(不含国家专项计划)。定向就业硕士研究生人事档案、户口、组织关系和工资关系等不转入我校,毕业时不纳入国家就业派遣。
(二)定向就业的硕士研究生应当在被录取前与我校、用人单位分别签订合同。我校非全日制硕士研究生只招收在职定向就业人员。考生因报考硕士研究生与所在单位产生的问题由考生自行处理。若因此造成考生不能复试或无法录取,招生单位不承担责任。
八、学习方式和学费

(一)硕士研究生均须缴纳学费,具体学费标准可在中山大学信息公开网查阅(http://xxgk.sysu.edu.cn/zdly/)。保留入学资格硕士研究生按入学当年学费标准缴纳学费,修业年限以入学当年规定为准。
(二)定向就业硕士研究生在读期间我校不负责安排住宿,食、宿、交通等费用自理。
九、奖助金和奖学金
定向就业的非全日制硕士研究生不能申请“中山大学硕士研究生奖助金”、国家奖学金,能否申请学院及企业、社会团体和个人设立的各类奖助学金,由设奖单位公布的评选办法确定。奖学金受当年学校、学院具体情况及企业设置奖学金的协议变化而变化。具体信息请以管理学院审计硕士(MAud)项目网页更新为准。
十、学位授予
凡学完所规定的全部课程,考试成绩合格,修满规定学分,完成硕士学位论文并通过答辩者,由中山大学颁发相应的、注明学习方式的硕士研究生毕业证书,授予审计硕士学位。
全日制和非全日制研究生,其学历学位证书具有同等法律地位和相同效力。
十一、声明
中山大学管理学院MAud招生工作是在中山大学研究生招生工作领导小组、中山大学研究生院以及中山大学管理学院招生工作领导小组指导和监督下,按照教育部全国硕士研究生招生工作管理相关规定,由中山大学管理学院专业学位办公室独立完成,未与任何机构合作,也从未委托任何机构举办相关培训。招生过程中所有环节均以教育部及中山大学文件要求为准。
中山大学管理学院专业学位办公室
(MBA中心、EMBA中心、MPAcc中心、MAud中心)
2022年7月
预约电话
13829718820在线客服
立刻咨询
-
广州分校[查看地图]
广州市天河北路626号保利中宇A座1203房
咨询电话:13829718820
日间咨询:13829718820
夜间咨询:13829718820
